Hortic Res | 山东农业大学彭福田团队揭示PpSnRK1α- PpNAC6/PpNAC36模块介导氮调控下γ-癸内酯生物合成新机制
桃子因其独特的香气和风味深受消费者喜爱,具有重要的经济与营养价值。在成熟过程中,桃子会由“青草香”逐渐转变为以酯类和内酯类为主的“果香”,其中γ-癸内酯正是构成其典型“桃香”的核心物质。然而,过量施氮肥会显著降低桃子香气物质积累,成为桃产业可持续发展的主要障碍。因此解析氮素调控“桃香”合成背后的关键因子及其作用机制对桃产业的发展至关重要。
2025年9月,Horticulture Research在线发表了山东农业大学彭福田团队题为PpSnRK1α-PpNAC6/PpNAC36 Module Mediates Nitrogen-Regulated Biosynthesis of γ-Decalactone in Peach Fruit的研究论文。
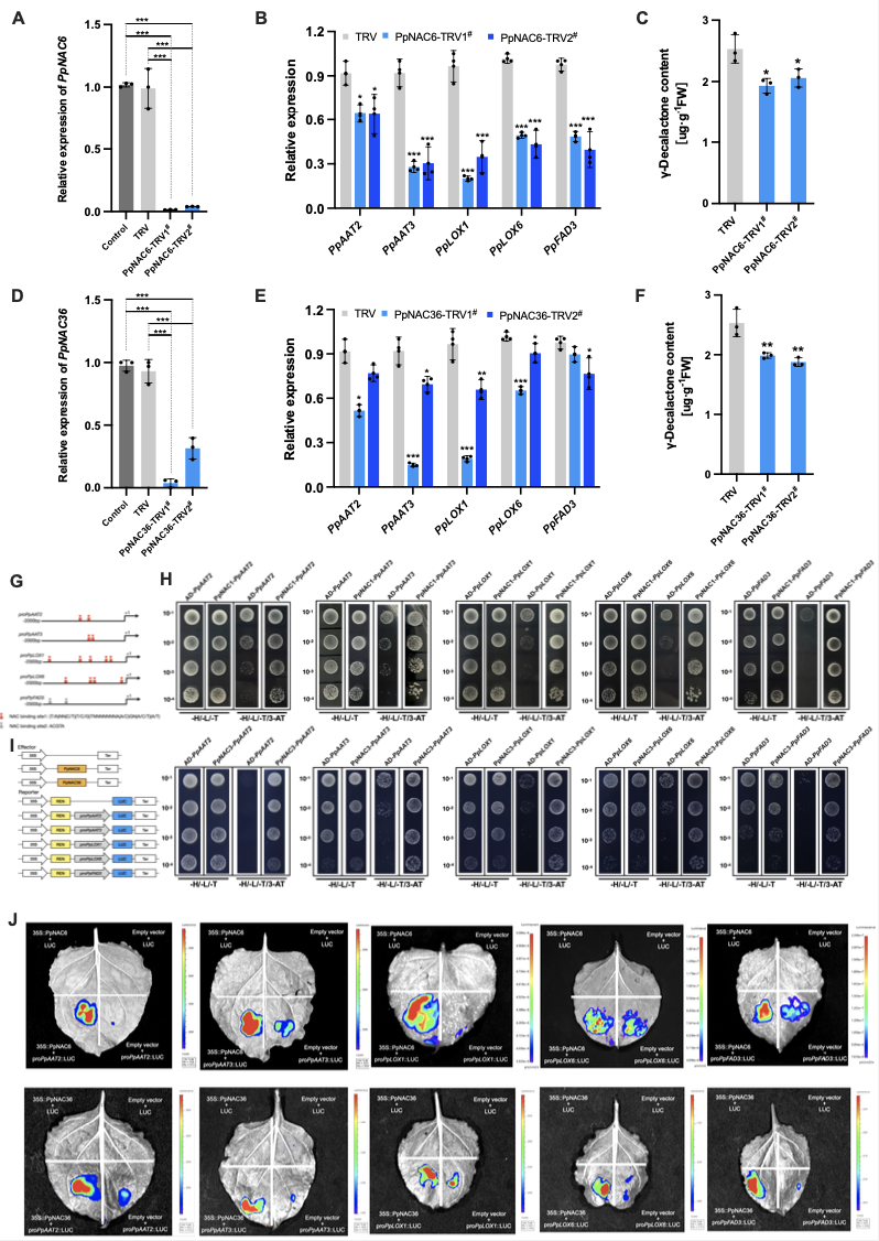
该研究通过大田试验观测,过量施氮会抑制桃果实中γ-癸内酯的生物合成。通过在不同氮处理下的基因表达谱及香气成分相关性分析,鉴定出两个参与响应氮信号调控γ-癸内酯的生物合成的NAC家族转录因子PpNAC6和PpNAC36。通过在桃果实及愈伤组织中构建沉默/过表达材料,发现PpNAC6和PpNAC36正向调控γ-癸内酯的积累。进一步分析证实PpNAC6和PpNAC36可直接结合γ-癸内酯生物合成相关基因(PpAAT2、PpAAT3、PpLOX1、PpLOX6和PpFAD3)的启动子区域,并显著增强其转录。

图3 PpNAC6和PpNAC36在桃果实γ-癸内酯生物合成中的功能研究
同时,该研究发现桃SNF激酶1的α亚基(PpSnRK1α)也能够响应氮素调控,其转录水平受到氮素强烈诱导。通过对过表达/沉默桃果实材料的功能分析,发现PpSnRK1α抑制γ-癸内酯的生物合成。进一步分析证实PpSnRK1α可直接与PpNAC6/PpNAC36互作,并磷酸化PpNAC36,从而调控γ-癸内酯的生物合成。该研究提出了PpSnRK1α—PpNAC6/PpNAC36—桃香气生物合成的调控途径,揭开了氮信号调控桃子香气生物合成之谜,为通过分子育种改善桃果实风味品质、推行精准氮肥管理提供了关键理论依据。

图7 PpSnRK1α- PpNAC6/PpNAC36模块介导氮调控下γ-癸内酯生物合成作用模型
山东农业大学园艺科学与工程学院在读博士研究生梁家慧为论文第一作者,彭福田教授、高阳阳副教授为论文共同通讯作者。该研究得到了国家现代农业产业技术体系(CARS-30-2-02)、山东省农业良种工程项目(2024LZGCQY021)、山东省自然科学基金(ZR2024MC193、ZR2022QC019)的资助。
作者与团队介绍
彭福田,教授,博士生导师,山东省教学名师,现任山东农业大学教务处处长,国家现代桃产业技术体系土壤肥料与水分岗位科学家,国家苹果工程中心副主任,中国园艺学会桃分会副理事长,山东省农作物品种审定委员会果树专业组副主任。先后主持国家自然科学基金、国家重点研发计划课题、山东省良种工程等项目多项,编写著作与教材12部,参与获得国家与省部级科技奖励5项,授权发明专利8项,选育桃、草莓等果树新品种9个,在Current Biology、Plant Biotechnology Journal、Plant Physiology、Horticulture Research、Journal of Cleaner Production、中国农业科学等国内外学术期刊发表科研论文200多篇,近10年来,带领团队重点围绕“桃精稳施肥的根际效应及其对产量品质的调控机理”与“多组学分析挖掘桃优良基因与新种质创制”开展相关研究,在桃、草莓新品种选育、现代栽培模式与化肥减施技术研究领域取得了重要成果,研发的以“肥料袋控缓释,养分稳定供应”为核心的果树节肥与提质增效技术,被列为国家农业农村部主推技术,在我国主要果树产区推广近三十万亩,取得显著的经济与社会效益。
高阳阳,园艺科学与工程学院副教授。先后主持国家自然科学基金青年项目、山东省自然科学基金面上项目及青年项目,参与国家重点研发计划课题、山东省良种工程等项目。现主要从事果树营养生理与生态等方面的研究。近年来,重点以桃为研究对象开展养分高效吸收利用机制及调控途径、省力化高效栽培技术等方面的工作,相关研究结果在Molecular Plant、 New Phytologist、Plant Communications、Journal of Experimental Botany等杂志上发表。